

















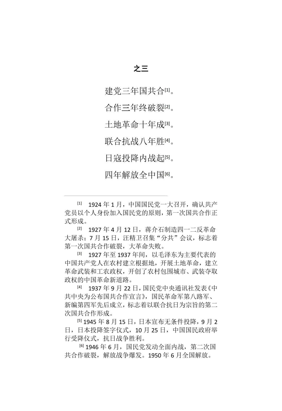
音乐艺术|歌曲Letter from Rosie (罗茜的来信)及其中英文歌词英文歌词及中...
我爱我家,还是老歌好听听来听去,还是老歌好听,满满的回忆...
心随音动,分享歌曲《这辈子爱你到老》 ...
今日歌曲推荐《种子》分享TOP登陆少年-苏新皓的单曲《种子》: https://163cn...
为你做什么我都愿意,这首好听的歌曲分享给你 ...
嫁给我,亲爱的,这首好听的歌曲分享给你 ...
【第3926期】白丁原创视频歌曲《魂归故里》陈德军 词,扎兰 演唱,凌南扎兰勃额网络传媒中...